
വിശദമായ ഉൽപ്പന്ന വിവരണം
SUS304 സെർവോ മോട്ടോർ ഓട്ടോമാറ്റിക് റ ound ണ്ട് ബോട്ടിൽ ലേബലിംഗ് മെഷീൻ പിഎൽസി നിയന്ത്രണം
അപ്ലിക്കേഷൻ
ഭക്ഷണം, കെമിക്കൽ, ഫാർമസ്യൂട്ടിക്കൽ, കോസ്മെറ്റിക്, സ്റ്റേഷനറി, സിഡി ഡിസ്ക്, കാർട്ടൂൺ, ബോക്സ്, വിവിധ ഓയിൽ കെറ്റലുകൾ തുടങ്ങി എല്ലാത്തരം ഫ്ലാറ്റ് വസ്തുക്കൾക്കും ഈ സെർവോ മോട്ടോർ ഓട്ടോമാറ്റിക് റാപ് ലേബലിംഗ് യന്ത്രം പ്രയോഗിക്കാൻ കഴിയില്ല.

സവിശേഷതകൾ
| പ്രവർത്തനം | പിഎൽസി നിയന്ത്രണ സംവിധാനം ലേബലിംഗ് മെഷീനെ പ്രവർത്തിക്കുന്നത് എളുപ്പമാക്കുന്നു |
| മെറ്റീരിയൽ | ലേബലിംഗ് മെഷീന്റെ പ്രധാന ബോഡി SUS304 സ്റ്റെയിൻലെസ് സ്റ്റീൽ ഉപയോഗിച്ചാണ് നിർമ്മിച്ചിരിക്കുന്നത് |
| കോൺഫിഗറേഷൻ | ഞങ്ങളുടെ ലേബലിംഗ് മെഷീനുകൾ അറിയപ്പെടുന്ന ജാപ്പനീസ്, ജർമ്മൻ, അമേരിക്കൻ, കൊറിയൻ അല്ലെങ്കിൽ തായ്വാൻ ബ്രാൻഡ് ഭാഗങ്ങൾ സ്വീകരിക്കുന്നു |
| വഴക്കം | ക്ലയന്റിന് പ്രിന്ററും കോഡ് മെഷീനും ചേർക്കാൻ തിരഞ്ഞെടുക്കാം; കൺവെയറുമായി ബന്ധിപ്പിക്കുന്നതിന് തിരഞ്ഞെടുക്കാം അല്ലെങ്കിൽ. |
സാങ്കേതിക പാരാമീറ്ററുകൾ

| പേര് | യാന്ത്രിക റാപ് ലേബലിംഗ് മെഷീൻ |
| ലേബലിംഗ് വേഗത | 60-300pcs / മിനിറ്റ് |
| വസ്തുവിന്റെ ഉയരം | 25-95 മിമി |
| വസ്തുവിന്റെ കനം | 12-25 മിമി |
| ലേബലിന്റെ ഉയരം | 20-90 മിമി |
| ലേബലിന്റെ ദൈർഘ്യം | 25-80 മിമി |
| വ്യാസം ഉള്ളിൽ ലേബൽ റോളർ | 76 മിമി |
| വ്യാസത്തിന് പുറത്ത് ലേബൽ റോളർ | 350 മിമി |
| ലേബലിംഗിന്റെ കൃത്യത | ± 0.5 മിമി |
| വൈദ്യുതി വിതരണം | 220V 50 / 60HZ 2KW |
| പ്രിന്ററിന്റെ വാതക ഉപഭോഗം | 5Kg / m2 (കോഡിംഗ് മെഷീൻ ചേർക്കുകയാണെങ്കിൽ) |
| ലേബലിംഗ് മെഷീന്റെ വലുപ്പം | 2500 (L) × 1250 (W) × 1750 (H) മി.മീ. |
| ലേബലിംഗ് മെഷീന്റെ ഭാരം | 150 കിലോ |
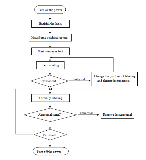
ഓപ്പറേറ്റിംഗ് ഫ്ലോ ചാർട്ട്

സർക്യൂട്ട് ഡയഗ്രം

വിശദാംശങ്ങൾ കാണിക്കുന്നു

പാക്കേജിംഗും ഷിപ്പിംഗും

· പോർട്ട്: ഷാങ്ഹായ്
· പാക്കേജിംഗ് വിശദാംശങ്ങൾ: മരം കേസ് കയറ്റുമതി പാക്കിംഗ്
· ഡെലിവറി വിശദാംശങ്ങൾ: പേയ്മെന്റ് ലഭിച്ചതിന് ശേഷം സാധാരണയായി 12-15 ദിവസം
ഞങ്ങളെ വിശ്വസിക്കൂ, VKPAK , നിങ്ങളുടെ നല്ല തിരഞ്ഞെടുപ്പ്! നിങ്ങളുടെ അഭ്യർത്ഥനയ്ക്കുള്ള ദ്രുത പ്രതികരണം!
ഞങ്ങളുടെ സേവനങ്ങൾ
1. നിങ്ങളുടെ നിർദ്ദിഷ്ട ലേബലിംഗ് ആവശ്യകതകൾക്കനുസരിച്ച് പ്രൊഫഷണൽ ലേബലിംഗ് സല്യൂഷൻ നിങ്ങൾക്ക് വാഗ്ദാനം ചെയ്യുന്നു.
2. ഓർഡർ നൽകിയ ശേഷം ഉയർന്ന നിലവാരമുള്ള ലേബലിംഗ് മെഷീൻ നിങ്ങൾക്ക് നൽകുക.
3. നിങ്ങളുടെ ആവശ്യങ്ങൾ നിറവേറ്റുന്നതിനായി ഡെലിവറി സമയം ഹ്രസ്വമാക്കാൻ ശ്രമിക്കുക.
4. ഞങ്ങളുടെ മെഷീൻ ലഭിച്ചതിനുശേഷം നിങ്ങൾക്ക് ആജീവനാന്ത സ techn ജന്യ സാങ്കേതിക പിന്തുണ നൽകുക.
പതിവുചോദ്യങ്ങൾ
1. നിങ്ങൾക്ക് ഏത് തരം ലേബലിംഗ് മെഷീൻ ഉണ്ട്?
പ്രിയ ഉപഭോക്താവേ, റ round ണ്ട് കണ്ടെയ്നറുകൾക്കും പരന്ന പ്രതലത്തിനുമായി ഞങ്ങൾക്ക് ഓട്ടോമാറ്റിക്, സെമി ഓട്ടോമാറ്റിക് ലേബലിംഗ് മെഷീൻ ഉണ്ട്. ചിലത് ഒരു ലേബലിനും മറ്റുള്ളവ രണ്ട് ലേബലുകൾക്കും അതിലും കൂടുതലും. നിങ്ങളുടെ നിർദ്ദിഷ്ട ലേബലിംഗ് സാഹചര്യത്തിനനുസരിച്ച് ഞങ്ങൾക്ക് മെഷീൻ രൂപകൽപ്പന ചെയ്യാൻ കഴിയും.
അതിനാൽ, നിങ്ങളുടെ ലേബലിംഗ് ആവശ്യകതകൾ ഞങ്ങൾക്ക് അയയ്ക്കാൻ pls സ free ജന്യമായി, ഞങ്ങൾ നിങ്ങൾക്ക് തൃപ്തികരമായ ലേബലിംഗ് പരിഹാരം നൽകും.
2. തീയതിയും ചീട്ട് നമ്പറും അച്ചടിക്കാൻ കോഡിംഗ് മെഷീന് കഴിയുമോ?
അതെ, അക്ഷരങ്ങൾ അച്ചടിക്കാൻ നിങ്ങൾക്ക് കോഡിംഗ് മെഷീൻ ചേർക്കാനും തിരഞ്ഞെടുക്കാം.
ഇത് ചൂടുള്ള സ്റ്റാമ്പാണ്, പരമാവധി മൂന്ന് വരികളിൽ അച്ചടിക്കാൻ കഴിയും.
3. അനുയോജ്യമായ മോഡൽ പരിശോധിക്കുന്നതിന് ഞങ്ങൾ എന്ത് വിവരങ്ങൾ നൽകണം?
നിങ്ങളുടെ കണ്ടെയ്നറിന്റെയും ലേബലിന്റെയും കണ്ടെയ്നറിന്റെയും ലേബലിന്റെയും വലുപ്പവും Pls ഞങ്ങൾക്ക് അയയ്ക്കുന്നു.
സാധ്യമെങ്കിൽ നിങ്ങൾ ഏത് തരം ലേബലാണ് ഉപയോഗിക്കുന്നതെന്നും Pls ഞങ്ങളോട് പറയുന്നു. (പരീക്ഷയ്ക്കായി, സ്വയം പശ, ലേബൽ റോളിലോ കഷണങ്ങളിലോ ആകാം, പശ, ചൂടുള്ള പശ മുതലായവ.) തുടർന്ന്, അനുയോജ്യമായ മോഡൽ പരിശോധിക്കാൻ ഞങ്ങൾ നിങ്ങളെ അനുവദിക്കും.
ടാഗ്: വ്യാവസായിക ലേബലിംഗ് മെഷീൻ, ഗ്ലാസ് ബോട്ടിൽ ലേബലിംഗ് മെഷീൻ









